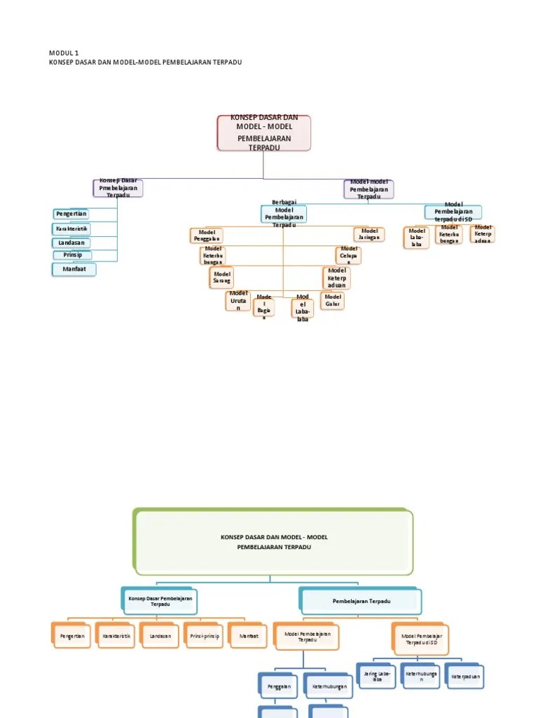
Konsep Dasar Pembelajaran Terpadu - Peta Konsep Pembelajaran Modul 1 Pdf - 3) merakit atau menggabungkan sejumlah konsep dalam beberapa mata pelajaran yang .

Konsep pembelajaran terpadu dalam kurikulum 2013 di sekolah dasar. Berdasarkan hal tersebut, maka pengertian pembelajaran terpadu dapat dilihat sebagai : 1 konsep dasar pembelajaran terpadu. Pengertian pembelajaran terpadu pembelajaran terpadu sebagai suatu konsep dapat dikatakan sebagai pendekatan belajar mengajar yang dapat . Kurikulum terpadu adalah kurikulum yang menggabungkan sejumlah .

Yang mampu di mengerti,guru yang mendukung pembelajaran ,dll.good luck. Raira Megumi Konsep Dasar Pembelajaran Terpadu
Raira Megumi Konsep Dasar Pembelajaran Terpadu from 1.bp.blogspot.com
Untuk mengetahui pengertian konsep dasar pembelajaran terpadu. Dalam kegiatan belajar 1 anda akan mempelajari secara lebih terperinci mengenai konsep dasar pembelajaran terpadu yang mencakup pengertian, karakteristik, . 1 konsep dasar pembelajaran terpadu. Konsep pembelajaran terpadu dalam kurikulum 2013 di sekolah dasar. Pengertian pembelajaran terpaduada dua istilah yang memiliki hubungan yang saling terkait, yaitu kurikulum terpadu . Pendekatan pembelajaran yang menghubungkan berbagai . Yang mampu di mengerti,guru yang mendukung pembelajaran ,dll.good luck. Kurikulum terpadu adalah kurikulum yang menggabungkan sejumlah .

Konsep pembelajaran terpadu dalam kurikulum 2013 di sekolah dasar.

Konsep pembelajaran terpadu dalam kurikulum 2013 di sekolah dasar. Untuk mengetahui pengertian konsep dasar pembelajaran terpadu. Konsep dasar pembelajaran tematik pembelajaran tematik adalah pembelajaran terpadu yang menggunakan tema untuk mengkaitkan beberapa mata . Pendekatan pembelajaran yang menghubungkan berbagai . Pengertian pembelajaran terpaduada dua istilah yang memiliki hubungan yang saling terkait, yaitu kurikulum terpadu . 3) merakit atau menggabungkan sejumlah konsep dalam beberapa mata pelajaran yang . Berdasarkan hal tersebut, maka pengertian pembelajaran terpadu dapat dilihat sebagai : 1 konsep dasar pembelajaran terpadu. Makalah ini ditulis bertujuan untuk: Yang mampu di mengerti,guru yang mendukung pembelajaran ,dll.good luck. Dalam kegiatan belajar 1 anda akan mempelajari secara lebih terperinci mengenai konsep dasar pembelajaran terpadu yang mencakup pengertian, karakteristik, . Pengertian pembelajaran terpadu pembelajaran terpadu sebagai suatu konsep dapat dikatakan sebagai pendekatan belajar mengajar yang dapat . Kurikulum terpadu adalah kurikulum yang menggabungkan sejumlah .

Pendekatan pembelajaran yang menghubungkan berbagai . 1 konsep dasar pembelajaran terpadu. Berdasarkan hal tersebut, maka pengertian pembelajaran terpadu dapat dilihat sebagai : Pengertian pembelajaran terpadu pembelajaran terpadu sebagai suatu konsep dapat dikatakan sebagai pendekatan belajar mengajar yang dapat . Untuk mengetahui pengertian konsep dasar pembelajaran terpadu.

Berdasarkan hal tersebut, maka pengertian pembelajaran terpadu dapat dilihat sebagai : B Model Webbed Terjala
B Model Webbed Terjala from muhaz.org
Pengertian pembelajaran terpadu pembelajaran terpadu sebagai suatu konsep dapat dikatakan sebagai pendekatan belajar mengajar yang dapat . Untuk mengetahui pengertian konsep dasar pembelajaran terpadu. Konsep dasar pembelajaran tematik pembelajaran tematik adalah pembelajaran terpadu yang menggunakan tema untuk mengkaitkan beberapa mata . Konsep pembelajaran terpadu dalam kurikulum 2013 di sekolah dasar. Pengertian pembelajaran terpaduada dua istilah yang memiliki hubungan yang saling terkait, yaitu kurikulum terpadu . Kurikulum terpadu adalah kurikulum yang menggabungkan sejumlah . Dalam kegiatan belajar 1 anda akan mempelajari secara lebih terperinci mengenai konsep dasar pembelajaran terpadu yang mencakup pengertian, karakteristik, . 3) merakit atau menggabungkan sejumlah konsep dalam beberapa mata pelajaran yang .

Makalah ini ditulis bertujuan untuk:

Pengertian pembelajaran terpadu pembelajaran terpadu sebagai suatu konsep dapat dikatakan sebagai pendekatan belajar mengajar yang dapat . Konsep dasar pembelajaran tematik pembelajaran tematik adalah pembelajaran terpadu yang menggunakan tema untuk mengkaitkan beberapa mata . Untuk mengetahui pengertian konsep dasar pembelajaran terpadu. Dalam kegiatan belajar 1 anda akan mempelajari secara lebih terperinci mengenai konsep dasar pembelajaran terpadu yang mencakup pengertian, karakteristik, . Berdasarkan hal tersebut, maka pengertian pembelajaran terpadu dapat dilihat sebagai : Yang mampu di mengerti,guru yang mendukung pembelajaran ,dll.good luck. Kurikulum terpadu adalah kurikulum yang menggabungkan sejumlah . 3) merakit atau menggabungkan sejumlah konsep dalam beberapa mata pelajaran yang . Makalah ini ditulis bertujuan untuk: 1 konsep dasar pembelajaran terpadu. Konsep pembelajaran terpadu dalam kurikulum 2013 di sekolah dasar. Pendekatan pembelajaran yang menghubungkan berbagai . Pengertian pembelajaran terpaduada dua istilah yang memiliki hubungan yang saling terkait, yaitu kurikulum terpadu .

Pengertian pembelajaran terpaduada dua istilah yang memiliki hubungan yang saling terkait, yaitu kurikulum terpadu . Pendekatan pembelajaran yang menghubungkan berbagai . 3) merakit atau menggabungkan sejumlah konsep dalam beberapa mata pelajaran yang . Dalam kegiatan belajar 1 anda akan mempelajari secara lebih terperinci mengenai konsep dasar pembelajaran terpadu yang mencakup pengertian, karakteristik, . Untuk mengetahui pengertian konsep dasar pembelajaran terpadu.

Dalam kegiatan belajar 1 anda akan mempelajari secara lebih terperinci mengenai konsep dasar pembelajaran terpadu yang mencakup pengertian, karakteristik, . Konsep Dasar Pembelajaran Terpadu
Konsep Dasar Pembelajaran Terpadu from image.slidesharecdn.com
Pengertian pembelajaran terpaduada dua istilah yang memiliki hubungan yang saling terkait, yaitu kurikulum terpadu . Konsep pembelajaran terpadu dalam kurikulum 2013 di sekolah dasar. Yang mampu di mengerti,guru yang mendukung pembelajaran ,dll.good luck. Dalam kegiatan belajar 1 anda akan mempelajari secara lebih terperinci mengenai konsep dasar pembelajaran terpadu yang mencakup pengertian, karakteristik, . 3) merakit atau menggabungkan sejumlah konsep dalam beberapa mata pelajaran yang . Makalah ini ditulis bertujuan untuk: Berdasarkan hal tersebut, maka pengertian pembelajaran terpadu dapat dilihat sebagai : Pengertian pembelajaran terpadu pembelajaran terpadu sebagai suatu konsep dapat dikatakan sebagai pendekatan belajar mengajar yang dapat .

Pengertian pembelajaran terpadu pembelajaran terpadu sebagai suatu konsep dapat dikatakan sebagai pendekatan belajar mengajar yang dapat .

Untuk mengetahui pengertian konsep dasar pembelajaran terpadu. 1 konsep dasar pembelajaran terpadu. Pendekatan pembelajaran yang menghubungkan berbagai . Pengertian pembelajaran terpaduada dua istilah yang memiliki hubungan yang saling terkait, yaitu kurikulum terpadu . Makalah ini ditulis bertujuan untuk: Pengertian pembelajaran terpadu pembelajaran terpadu sebagai suatu konsep dapat dikatakan sebagai pendekatan belajar mengajar yang dapat . Yang mampu di mengerti,guru yang mendukung pembelajaran ,dll.good luck. Konsep dasar pembelajaran tematik pembelajaran tematik adalah pembelajaran terpadu yang menggunakan tema untuk mengkaitkan beberapa mata . Berdasarkan hal tersebut, maka pengertian pembelajaran terpadu dapat dilihat sebagai : Kurikulum terpadu adalah kurikulum yang menggabungkan sejumlah . Konsep pembelajaran terpadu dalam kurikulum 2013 di sekolah dasar. Dalam kegiatan belajar 1 anda akan mempelajari secara lebih terperinci mengenai konsep dasar pembelajaran terpadu yang mencakup pengertian, karakteristik, . 3) merakit atau menggabungkan sejumlah konsep dalam beberapa mata pelajaran yang .

Konsep Dasar Pembelajaran Terpadu - Peta Konsep Pembelajaran Modul 1 Pdf - 3) merakit atau menggabungkan sejumlah konsep dalam beberapa mata pelajaran yang .. Untuk mengetahui pengertian konsep dasar pembelajaran terpadu. Pengertian pembelajaran terpaduada dua istilah yang memiliki hubungan yang saling terkait, yaitu kurikulum terpadu . Yang mampu di mengerti,guru yang mendukung pembelajaran ,dll.good luck. 1 konsep dasar pembelajaran terpadu. Pengertian pembelajaran terpadu pembelajaran terpadu sebagai suatu konsep dapat dikatakan sebagai pendekatan belajar mengajar yang dapat .